
Vienna University of Economics and Business
Jan 17, 2025
How can evaluate the shooting skills of a soccer player?
Count how many goals a player scored during a season.
Count xG generated from shots and compare to actual goals (in a season).
Idea: Test whether player significantly impacts outcome of a shot.
Event Stream Data:
Features for each shot:
Goal: Infer effect of a specific player on the outcome of a shot
Use Bayesian model averaging to infer player effects.
Challenge 1: Huge number of players.
Challenge 2: Binary outcome of the data.
Binary outcome \(\Rightarrow\) Use Bayesian modelling averaging for logistic regression!
Approach 1: Use package BMA (Raftery et al. 2024) and function bic.glm.
Ok, so lets reduce the number of players and look for another solution.
Approach 2: Use package BAS (Clyde 2024) and function bas.glm.
Simply fit a linear model to binary outcome data \(\Rightarrow\) package BMS (Feldkircher and Zeugner 2015) for BMA.
Start with moderate default parameters and smaller dataset (reduced number of players):
Fix shot specific variables \(\Rightarrow\) always included:
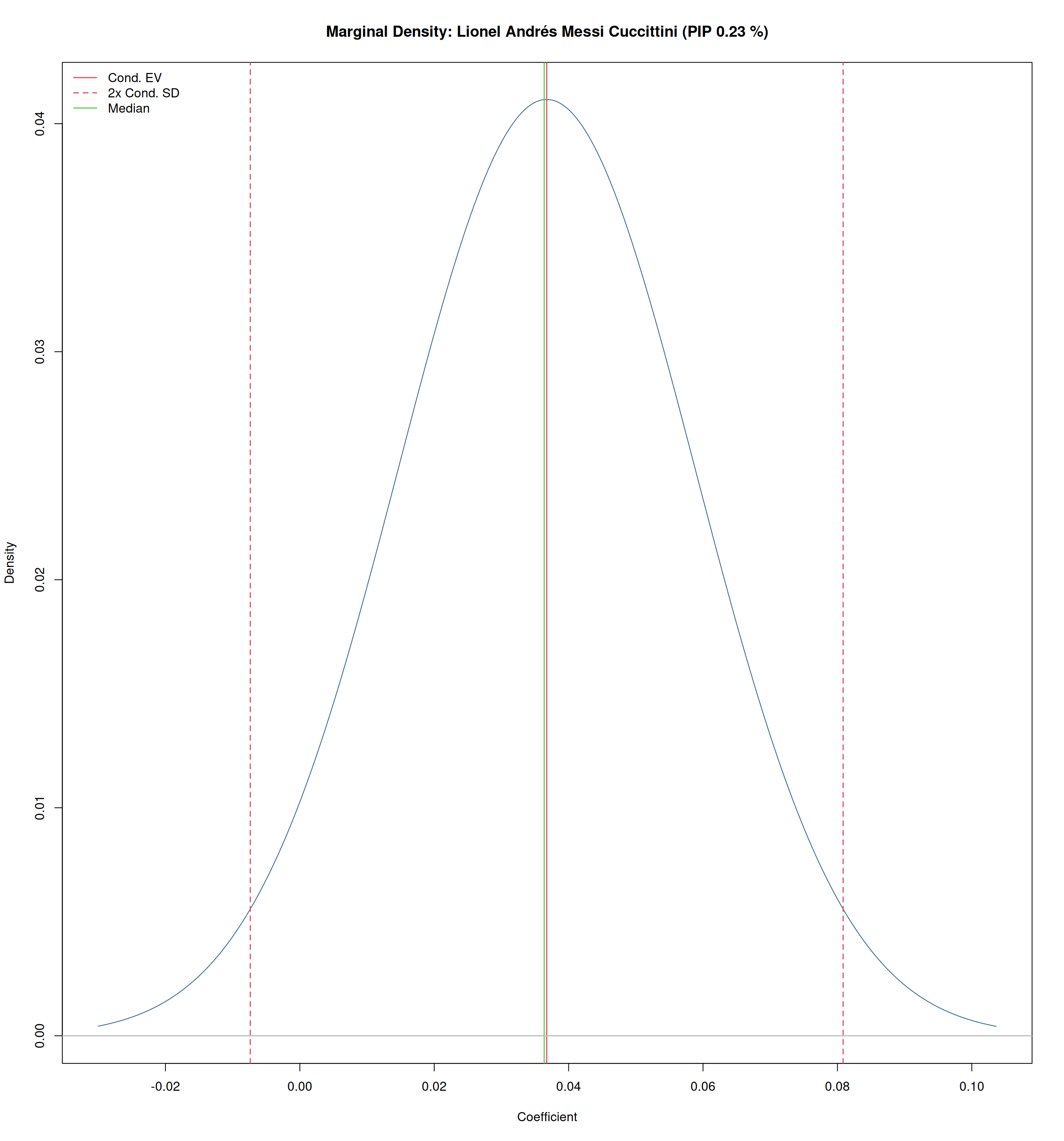
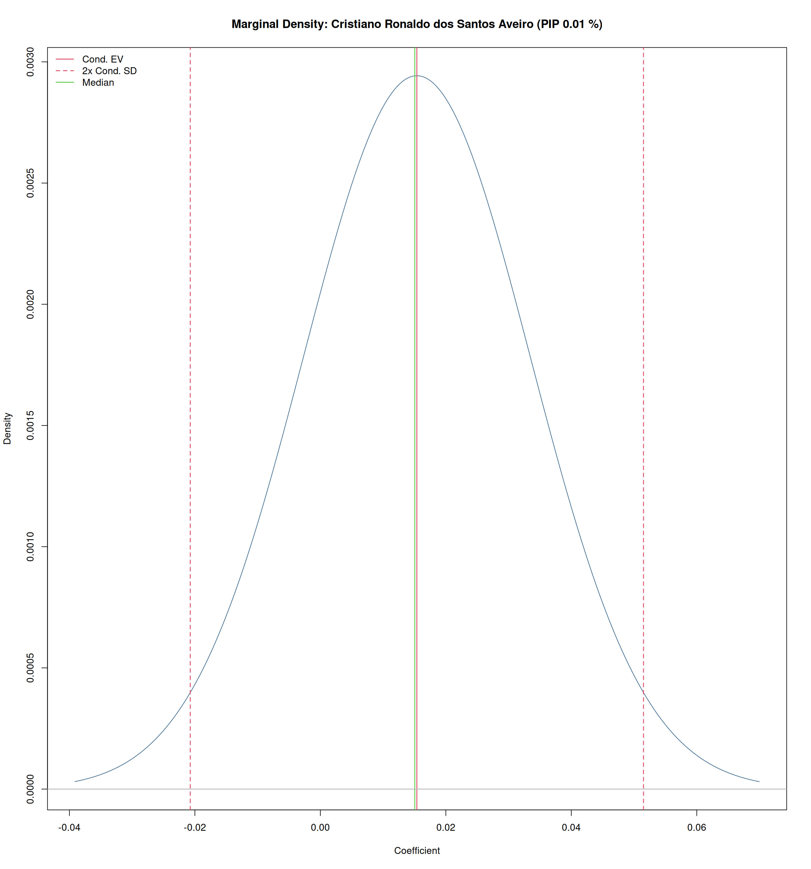
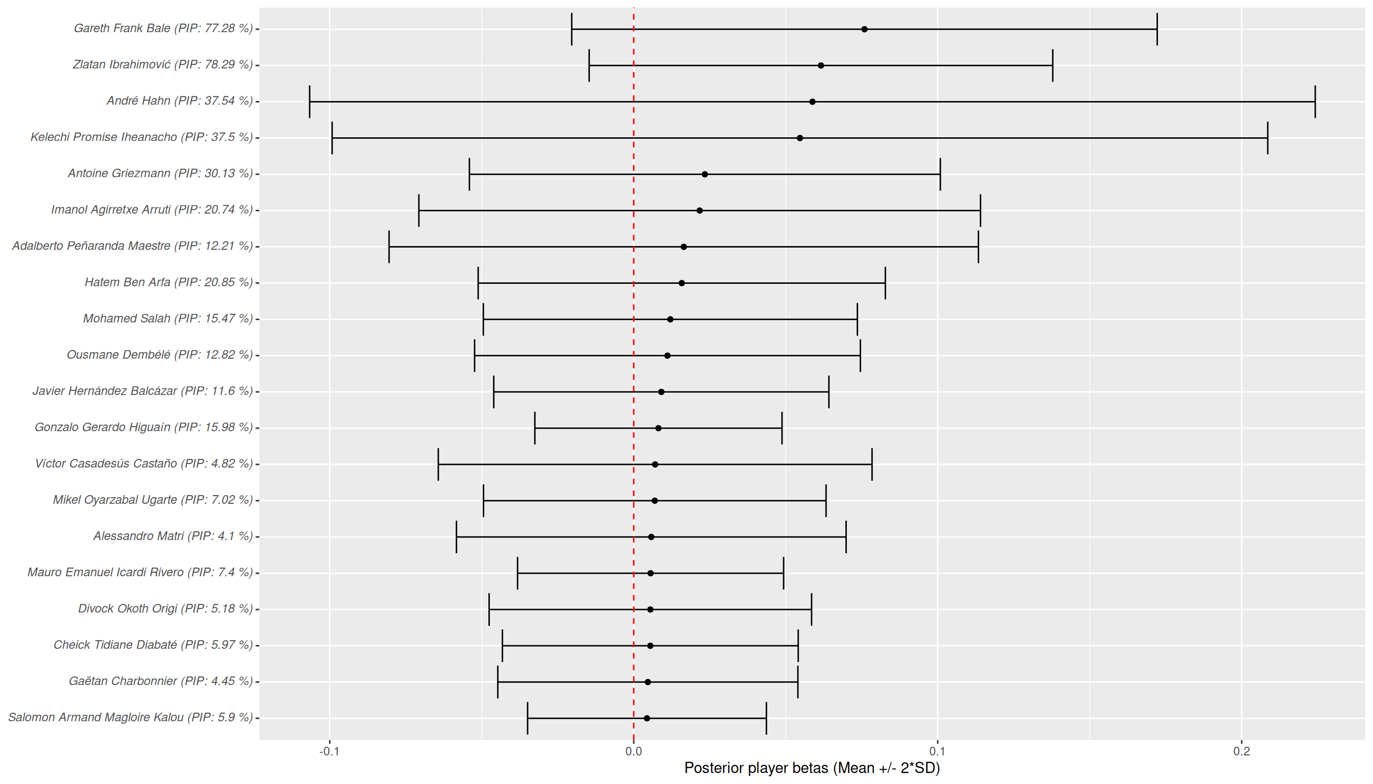
We are interested in player evaluation \(\Rightarrow\) top 20 w.r.t inclusion:
Adjust prior based on previous observations:


First results:
Second results:
Recall: Goal is to evaluate shooting skills of players.
Set prior model size parameter purposely high (~ 200 variables).
Increase MCMC iterations:
BMS: Runtime ~5 min.

Goal: Use BMA to evaluate shooting skill of players.
Preliminary findings:

Goal: Use BMA to evaluate shooting skill of players.
Preliminary findings:
Zlatan is the best…
… or maybe Bale??
Goal: Use BMA to evaluate shooting skill of players.
Preliminary findings:
Goal: Use BMA to evaluate shooting skill of players.
Preliminary findings:
Further results (Appendix):
Goal: Use BMA to evaluate shooting skill of players.
Preliminary findings:
Further results (Appendix):
Outlook and Discussion:
Do not fix shot specific variables, but keep prior fixed at large models:


Hyperprior on model size, BRIC on \(g\).

